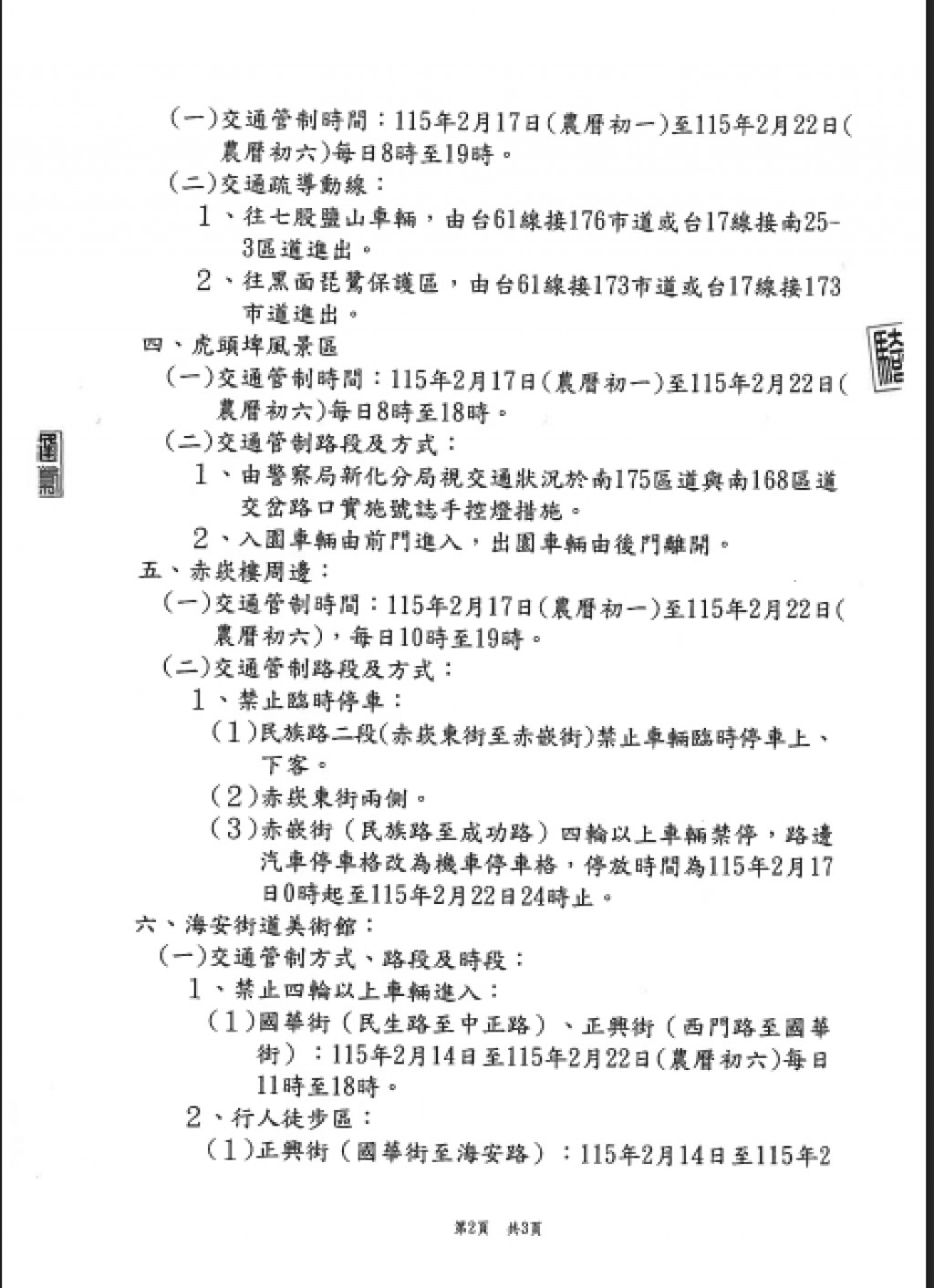
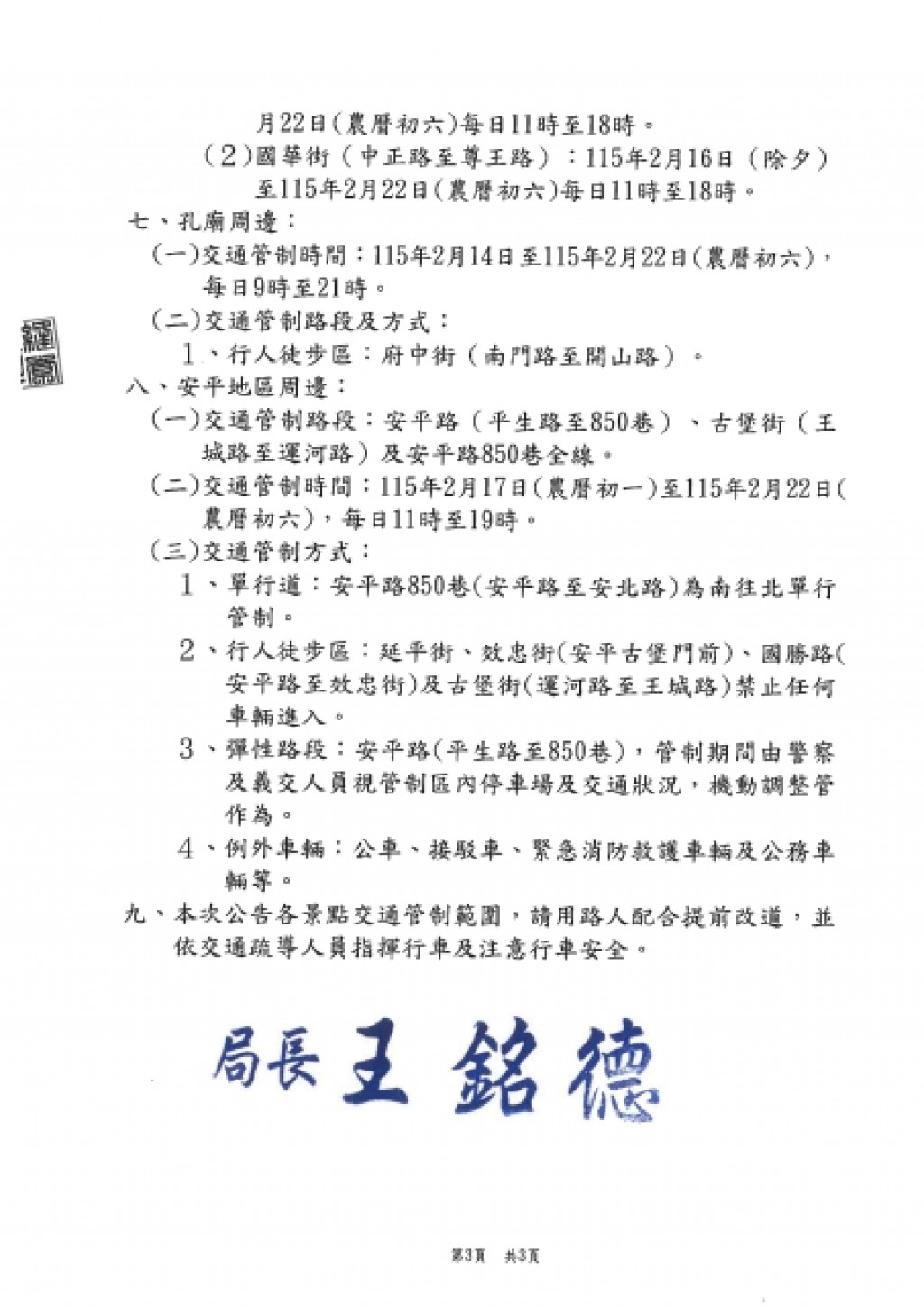
函轉臺南市政府交通局檢送臺南市115年春節連續假期各風景區聯外道路交通管制公告,歡迎大家瀏覽。

上一則公告 下一則公告

一般公告 / 張貼者 訓導組長    


張貼日期: 2026-01-29 11:25:43  點閱:40


函轉臺南市政府交通局檢送臺南市115年春節連續假期各風景區聯外道路交通管制公告,歡迎大家瀏覽。


相關照片

近月內熱門公告
  • 2026-03-04 48
      鄉長盃第一屆全鄉寫生繪畫比賽,請大家踴躍共襄盛舉!
  • 2026-03-03 36
      (一) 騎車滑 Threads?小心事故幫你開新串!騎乘自行車不滑手機...
  • 2026-03-04 34
      檢送「115年公立國民中小學暨幼兒園教師介聘他縣市服 務作業要點...
  • 2026-03-11 30
      轉知: 交通部高速公路局「115年清明節連續假期國道交通疏導措施...
  • 2026-03-10 29
      【小公視】兒童新聞《新聞超小號》3/6(五)正式上線,從兒童觀點...
  • 2026-03-11 29
      轉知: 花蓮縣政府檢送「2026花蓮太平洋浪花半程馬拉松」交通管制...
  • 2026-03-25 27
      115年公立國民小學暨幼兒園教師介聘他縣巿服務作業相關表件
  • 2026-03-03 26
      本縣為宣傳通路協助加強宣導,共同降低死傷人數,提供多面資料,...
  • 2026-03-04 26
      函轉臺東縣池上鄉公所115年伯朗大道及新開園老田區文化景觀內道...
  • 2026-03-09 26
      轉知彰化縣文化局發行之115年3月號「藝文快訊」月刊電子書線上閱...
  • 2026-03-11 26
      轉知: 行政院出版《聯合國人權條約機構平等與不歧視個人申訴案例...
  • 2026-03-09 25
      115年教育部文藝創作獎自本(115)年3月1日起開始徵 件,鼓勵師...
  • 2026-03-11 23
      轉知: 安得烈慈善協會「第十一屆全國學藝競賽活動」,歡迎大家踴...
  • 2026-03-17 22
      「114 年農林漁牧業普查」於 115 年 4 月 10 日至 6 月 30 日辦...
  • 2026-03-19 22
      國立清華大學舉辦「四事如意–雙閱讀素養計畫成果分享會」,鼓勵...
  • 2026-03-24 22
      宣傳通路協助加強宣導,共同降低死傷人數,請大家踴躍瀏覽。
  • 2026-03-25 20
      115學年度彰化縣國民小學暨公立幼兒園教師申請縣內介聘他校服務...
  • 2026-03-19 19
      轉知【教育部國⺠及學前教育署委請國立臺灣師範⼤學辦理115年度...
  • 2026-03-17 17
      交通部高速公路局「115年清明節連續假期高速公路疏導措施推展短...
  • 2026-03-19 17
      彰化縣環境保護局訂於115年4月12日於成美文化園辦理「彰化縣環保...